产品推荐理由: 【深度游览】严格执行品质游:全程纯玩出行0购物,0车销,轻松游玩无顾虑! 【湖上园林】瘦西湖-人在景中走,五亭桥、白塔、钓鱼台,步步是景,桢桢如画! 【一湾拈花】一砖一瓦皆禅意,一步一景是江南,穿越千年,赴一场宋韵的闲梦! 【园中之园】景外之景,在苏州最喧闹的街市旁,藏着一座能听见心跳的安静园林! 【时尚古镇】粉墙黛瓦出片率100%,古老VS时尚,静谧VS活力,遗产VS未来! 【周庄夜色】总有一次旅行,要留给周庄的夜,不是为了打卡,只为在摇曳的灯影里! 【乌镇东栅】原生水乡烟火浓郁,凭茅盾
0
¥1980.00优惠价
10元优惠券
5元优惠券
双卧7日
选择卧铺的贵宾搭乘(以实际出票为准):
参考车次:K233邢台(13:47)邯郸(14:28)安阳(15:22)——南京(次日 03:32)
抵达南京,自由活动,等待接团。(如抵达南京时间较早,等待时间较长,敬请理解。因为是全国散客拼团,接送来自全国各地的航班和火车,大家抵达、返程时间不一致,接送站时可能出现1-3小时等待自由活动时间,敬请谅解)
备注:1.接站时导游不一定抵达现场,委托司机接站属于合理现象;
2.2-4人安排网约车接到指定地点汇合,属于合理接站举措。
【秦淮河---夫子庙商业街】(游览时间约90分钟)自由活动。夫子庙始建于宋代,位于秦淮河北岸的贡院街旁,原是祀奉孔子的地方,后多次遭毁并重建。它与北京孔庙、曲阜孔庙、吉林文庙并称为中国四大文庙,也是夫子庙秦淮河风光带主要的景点。这一带餐饮店很多,蟹壳黄烧饼、开洋干丝、牛肉锅贴、鸡丝浇面、鸭血粉丝汤等一定要试试。
推荐打卡点(自由活动时可根据自身情况打卡):
1、东园桥:小众但很出片的机位,站在桥上,将茶馆的灯箱巧妙纳入构图
2、得月台四楼:拍摄秦淮河的绝佳机位,可以拍到人和塔的合照,很壮美
3、文德桥:夫子庙经典拍照位置,拍泮池、大照壁绝佳机位
游览【中山陵景区】(游览时间约60分钟)中山陵包括博爱坊、墓道、陵门、碑亭、祭堂和墓室等建筑。陵墓入口广场有高大的花岗岩牌坊,上面是“博爱”两个金字。往北走过博爱坊,共有392级石阶,落差73米。沿墓道前行到达陵门,顶上是青色的琉璃瓦,门额上写着“天下为公”四个大字。
【温馨提示】:
1、钟山景交(中山陵景区)至25年10月起实行交通管制,工作日09:00-17:00,节假日、双休日08:30-17:30,这个时间段大巴车及机动车禁行,不能进景区,需乘景区接驳车前出中山陵,来回20元/人必消,敬请自理,车程约10分钟左右!
2、因周一或每天17:00以后部分场所闭馆,如因周一或旺季堵车只能游览中山陵部分场所,因是免费景区,无费用可退,敬请谅解!
7:00 早上皮包水,晚上水泡皮”这是鼎盛时期扬州最真实的写照。在扬州吃早茶,讲究的就是这份慢慢的"闲"扬州早茶文化能够盛行,也是源于当年扬州盐商的闲情雅致,当年的扬州真是江南省最销魂的地方。
游览【瘦西湖】游览国家5A级风景名胜区-(游览时间约60分钟),瘦西湖是著名的湖上园林,自然景观旖旎多姿,长堤春柳,梅岭春深,四桥烟雨,诸多著名景致,吸引了无数帝王将相和文人骚客在此流连忘返,吟诗作画,留下了众多经典诗作和绘画作品,“两堤花柳全依水,一路楼台直到山”就是对此景的真实写照。“扬州好,高跨五亭桥,面面清波涵月镜,头头空洞过云桡,夜听玉人箫”恰是五亭桥,二十四桥景致的完美再现。更有“十五的月亮十六圆”“扬州八怪”等故事广为流传。
推荐打卡点(自由活动时可根据自身情况打卡):
1.五亭桥:中国最美古桥之一,瘦西湖的封面,
2.钓鱼台:是古典园林借景艺术的极致体现。
3.二十四桥:拍摄二侧玉栏雕饰,营造“玉人何处教吹箫”的意境。
游览【拈花湾】赴无锡禅意小镇(景区交通40元/人必消,乘坐费用自理)“一花一世界”、“芦花宿”、“云半间”、“一池荷叶”、“半窗疏影”,行走在小镇上,感受那种所特有的宁静安详与无处不在的禅意。一方面源于灵山会上佛祖拈花而迦叶微笑的经典故事拈花一笑,同时也缘于它所在的地块形似五叶莲花的神奇山水。小镇整体建筑风格与日本奈良非常相似,又融入了中国江南小镇特有的水系,打造出了一种独有的建筑风格,使得整个小镇沉浸在美轮美奂的意境中。
推荐打卡点(自由活动时可根据自身情况打卡):
拈花塔:小镇地标,站在塔下香月花接的石板路上,以塔为背景。
游览【留园】留园位于江苏省苏州市姑苏区,是中国四大名园之一,国家5A级景区,分中、东、西、北四景区,以建筑艺术著称,曲廊蜿蜒700余米,营造“步移景换”之效。中部以山水为主,东部多建筑庭院,西部具山林野趣,北部呈田园风光。核心景点有冠云峰(太湖石孤品,高6.5米)、五峰仙馆(楠木厅堂)、涵碧山房等,体现清代园林“咫尺山林”的造园手法。其空间布局虚实相生,被誉为“建筑空间艺术的典范”。
推荐打卡点(自由活动时可根据自身情况打卡):
1. 取溪楼的长廊:被誉为中国园林最美的长廊之一,利用长廊的强烈透视感和屋顶的光影。
2. 灵动水景:名字充满生趣,一湾清水,环境幽静,拍摄水阁在水中的倒影。
推荐游览【苏州古运河游船+听评弹+品茶歇】(游览时间不少于60分钟)乘船游在运河之上,细听“吴侬软语”苏州评弹,穿行苏城之间,摇曳灯光之中,真正江南水乡!【苏州古运河游船均为自费项目,费用150元/人含导服+车费,该自费遵循客人自愿自费的原则选择参加,不强制消费】
之后游览“中国第一水乡”-【周庄】(温馨提示:由于周庄受古迹保护,周庄大桥禁止大巴车通过,需要换乘景区电瓶车或者摆渡船驶入,电瓶车20元/人必消或环镇水上游游船80元/人,敬请费用自理!)夜晚的周庄,是一场光与影show在一场光、水、影共舞的“蚬江渔唱”中,提灯走桥夜游周庄 ,就像是打开了夜周庄美丽画卷的序幕,也似开启了夜周庄千年的水乡时光,典型的江南水乡风貌,有独特的人文景观,是中国水乡文化和吴地汉文化的瑰宝。旅美画家陈逸飞的油画《故乡的回忆》中而闻名的明代建筑--双桥,明代江南首富沈万三故居。
周庄古镇4项沉浸式体验:
终于到了真江南!在周庄穿汉服穿越千年,赴一场与周庄的约会!
1.双桥旅拍打卡 2.趣味投壶3.寄给未来的明信片 4.提灯走桥
漫步【西湖】+【苏堤】西子湖是座落杭州西城的一颗光彩夺目的明珠,亲身体会苏东坡笔下“浓妆淡抹总相宜”的西湖景色。西湖风景秀逸兼具山水之胜、园林之美,景致秀美使人陶醉不已,是国家首批5A景区,2011年6月24被列入“世界文化遗产”的名录,使得西湖更加美名远播!
推荐打卡点(自由活动时可根据自身情况打卡):
1.西湖十景:这是西湖的名片,经典必拍。
2.苏堤春晓:站在映波桥附近,拍堤岸的纵深感与湖光。
【温馨提示】:西湖风景区大巴车禁止进入,客人需要换乘景区接驳车20元/人必消,具体当天以现场安排为准,敬请谅解!)
1、西湖可以选择乘坐游船,费用不包含,60元/位,如需敬请自理!
2、涉及周末、节假日、旅游旺季等,大巴车禁止进入,需要换乘公交车或接驳车,费用20元/人自理,敬请谅解!
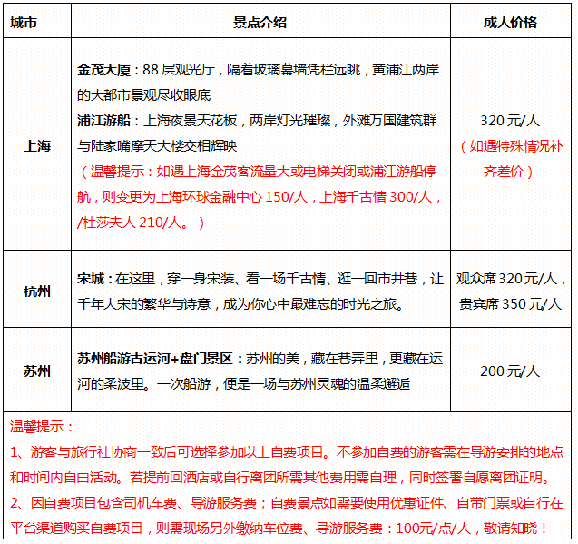
【推荐自费项目:杭州宋城+千古情演出,320-350元/人】,游览被誉“世界三大名秀之一”—【宋城以及宋城千古情演出】(确切演出时间以景区当日公布为准!),有着“给我一天,还你千年”的曼妙意境,每一位到杭州的游客必看的剧目。以杭州的历史典故、神话传说为基点,融合歌舞、杂技艺术于一体,应用现代高科技手段营造如梦如幻的艺术效果,给人以强烈的视觉震撼。这是一部气势磅礴的民族史诗、一个缠绵迷离的美丽传说、一场盛况空前的皇宫庆典、一段气贯长虹的悲壮故事。
推荐打卡点(自由活动时可根据自身情况打卡):
宋城骑楼街:是拍摄复古港风大片的绝佳拍摄点。
1号剧院内:演出本身是最震撼的动态打卡。
市景街:仿古主街,一进门就穿越感。
沉浸式体验:抛绣球招婿,注意公告的固定场次。
【温馨提示】:因自费项目包含司机车费、导游服务费,如需自行购票,需要补交100元/人相关费用,也可自行前往,请谅解!
夜游【“乌镇”濮院时尚古镇】,换上汉服仿佛穿越千年宋韵江南。当夜幕降临,寺湾街千灯齐亮,灯笼廊檐下重现"长街宋宴"饮食风雅。您可沉浸式观赏夜秀《濮院梦华录》,跟随巡游队伍感受高跷巡游、火舞流星的视觉震撼。乌篷船穿梭水巷,两岸灯光如星河倾泻,船娘小调伴您穿行;漫步青石板路,尝现蒸定胜糕、非遗姑嫂饼等特色美食。入住古镇!
体验活动:1,提供汉服换装 2,提供水灯祈福(每一组出行家庭一只)
濮院时尚古镇夜间特色活动时间:(因极端天气等原因,造成活动改时或取消,以景区官方实时公示为准)
19:30-20:30 濮院梦华录---沉浸式观赏夜秀。
20:45-21:00 三跳---用三片竹板击打出清脆节奏伴奏的民间说唱艺术。
21:05后夜游濮院---灯笼摇曳,长街集市灯光辉映,再现了《清明上河图》般的繁华市井 。
游览【“乌镇”濮院时尚古镇】古镇大小街巷首尾相连,水巷相傍,老镇罕见地保留了江南古镇的宋代建筑风格和棋盘布局特色。青石板路纵横交错铺就的巷道,或长或短,或宽或窄,高墙窄巷,深邃悠远,意境绵长。玲珑精致的亭台楼阁,清幽秀丽的池馆水廊,映在青松翠柏之中。假山怪石,花坛岔景,藤萝翠竹,点缀其间,使人流连忘返。
推荐打卡点(自由活动时可根据自身情况打卡):
1.福善寺(福善塔):内有近900年树龄的银杏树,寺外的福善塔是景区最高点,俯瞰古镇全景。
2. 漱芳禅园: 宋风禅意园林,水雾缭绕,仙气十足;小桥流水,亭台楼阁一步一景.
3. 北更楼:古镇的制高点之一,可眺望古镇街巷与现代化城镇的交界,视角独特。
4. 寺湾街:华灯初上时,身着古装的摊主、各式灯笼和小食,营造出穿越回繁华宋代的夜市场景,互动感强。
5.北更楼:古镇的制高点之一,登楼可望见古镇街巷与现代化城镇的交界,视野独特,建筑鳞次栉比。
集合前往“江南古镇中的佼佼者”—江南水乡乌镇,游览原汁原味的江南水乡—【乌镇.东栅】(游览时间60分钟):古风犹存的东、西、南、北四条老街呈“十”字交叉,构成双棋盘式河街平行、水陆相邻的古镇格局。这里的民居宅屋傍河而筑,街道两旁保存有大量明清建筑,辅以河上石桥,体现了小桥、流水、古宅的江南古镇风韵。
推荐打卡点(自由活动时可根据自身情况打卡):
蓝印花布:布匹中穿梭,获取不同视角。
经典水乡画境:站在桥上,可将小桥、流水、人家的景点画面收入镜中。
流动的江南视角:感受“船在水中行,人在画中游”的意境。
车赴国际化大都市上海(车程约120公里)!
逛吃【小吃汇·城隍庙商城】庙会中最大的特色要数城隍庙小吃了,城隍庙小吃是由明朝永历年间,这里的小吃讲究精巧细致,量不多,价不贵,正应了上海人“少吃一点,多吃几样”的风格。
漫步【南京路步行街】长约1200米,两侧商店林立,一眼望去,现代建筑夹杂着欧式老楼,竖挂的店铺灯箱连绵不绝,尤其夜幕之下霓虹灯光闪烁,别有风情。还可以坐一回像缩小版旧式电车的“铛铛车”,找找老上海的味道。步行街西起西藏中路(人民广场东侧),东至河南中路,两端各有一块暗红色的大理石碑。走在步行街上,随处可见富有创意的城市雕塑,以及别致的路灯、花坛、电话亭,低头能看到不少窨井盖上刻有不同的城市建筑图案,街中央还有大量椅子供游客小坐。
自由品上海特色小吃
小吃推荐:蟹黄壳、排骨年糕、生煎馒头、南翔小笼、素菜包、酒酿圆子、八宝饭、枣泥酥饼等...
餐厅推荐:人和馆、付小姐、荣新馆、上海京云华、相爷府、豫上海、南翔馒头店、上海老饭店等...
【推荐自费项目: 金茂大厦88层+浦江游船】(浦江游船+金茂大厦是套票,现付导游320元/人含车费+导服),不可错过的上海夜景,感受魅力魔都。乘黄浦江游轮夜游黄浦江,欣赏浦江两岸的迷人夜色,登88层金贸大厦 ,从空中观赏外滩的夜景,每到夜幕降临,外滩的万国建筑就披上了靓丽的外衣,灯火辉煌,霓虹闪烁,让人不禁让人漾起似水流年般的怀旧之感。不可错过的上海夜景,感受魅力魔都。乘黄浦江游轮夜游黄浦江,欣赏浦江两岸的迷人夜色,登88层金贸大厦 ,从空中观赏外滩的夜景,每到夜幕降临,外滩的万国建筑就披上了靓丽的外衣,灯火辉煌,霓虹闪烁,让人不禁让人漾起似水流年般的怀旧之感。
【温馨提示】:因自费项目包含司机车费、导游服务费,如需自行购票,需要补交100元/人相关费用,也可自行前往,请谅解!
选择卧铺的贵宾搭乘(以实际出票为准):
参考车次:K234 上海(11:10)——安阳(次日 03:30)邯郸(次日 04:10)邢台(次日04:59)
抵达温馨的家

