【深度游览】全景华东,深度游览精华景区,品质纯玩0购物0车消,纯净的本真旅行! 【东方灵山】沐浴九龙灌浴的圣水,瞻仰大佛慈颜的微信,这是一场身与心的净化之旅! 【王牌水乡】网红夜周庄穿汉服游园+提灯走桥、白天的乌镇 白天的古朴,夜晚的柔美! 【园中之园】景外之景,在苏州最喧闹的街市旁,藏着一座能听见心跳的安静园林留园! 【东方美学】一处西湖,中国山水美学的巅峰,世界文化遗产,东方诗意生活的象征 ! 【网评酒店】全程入住网评三钻酒店升级二晚网评四钻,舒适睡眠保障,轻松出行! 【美食升级】全程餐标30元/
0
¥1880.00优惠价
10元优惠券
5元优惠券
【春韵江南】双飞6日
选择飞机的贵宾搭乘(以实际出票为准):
参考航班:沙河-上海Y87562(10:05-11:50)
全国出发,我们在上海虹桥机场、上海虹桥火车站、上海浦东机场,上海站,提供班车接站服务,抵达后入住酒店;客人出发的前一天,导游/接站师傅会通过短信/电话联系客人,请保持手机畅通;当日无活动安排。
1、因散客拼团,每批游客的火车/航班抵达时间不同,抵达后需要等候,请提前同游客做好解释工作,等待时间不超过2小时;
2、散客拼团,接站可能是司机,可能是导游,请客人配合导游安排;
3、接送站为增值服务,不用不退;提住和延住不提供免费接送站服务,请自行前往;
酒店早餐后,集合前往“ 六朝古都”—南京,旺季会提前出发,届时可能会安排打包早餐,敬请谅解!
【秦淮河---夫子庙商业街】(游览时间约90分钟)自由活动。夫子庙始建于宋代,位于秦淮河北岸的贡院街旁,原是祀奉孔子的地方,后多次遭毁并重建。它与北京孔庙、曲阜孔庙、吉林文庙并称为中国四大文庙,也是夫子庙秦淮河风光带主要的景点。这一带餐饮店很多,蟹壳黄烧饼、开洋干丝、牛肉锅贴、鸡丝浇面、鸭血粉丝汤等一定要试试。
推荐打卡点(自由活动时可根据自身情况打卡):
1、东园桥:小众但很出片的机位,站在桥上,将茶馆的灯箱巧妙纳入构图
2、得月台四楼:拍摄秦淮河的绝佳机位,可以拍到人和塔的合照,很壮美
3、文德桥:夫子庙经典拍照位置,拍泮池、大照壁绝佳机位
游览【中山陵景区】(游览时间约60分钟)中山陵包括博爱坊、墓道、陵门、碑亭、祭堂和墓室等建筑。陵墓入口广场有高大的花岗岩牌坊,上面是“博爱”两个金字。往北走过博爱坊,共有392级石阶,落差73米。沿墓道前行到达陵门,顶上是青色的琉璃瓦,门额上写着“天下为公”四个大字。
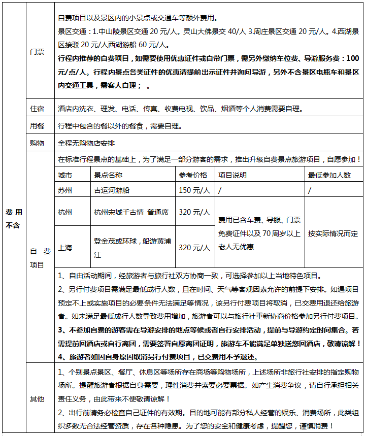
【温馨提示】:
1、钟山景交(中山陵景区)至25年10月起实行交通管制,工作日09:00-17:00,节假日、双休日08:30-17:30,这个时间段大巴车及机动车禁行,不能进景区,需乘景区接驳车前出中山陵,来回20元/人必消,敬请自理,车程约10分钟左右!
2、因周一或每天17:00以后部分场所闭馆,如因周一或旺季堵车只能游览中山陵部分场所,因是免费景区,无费用可退,敬请谅解!
参考酒店:
无锡三钻:徽舟酒店/飞鸿宾馆/白玉兰惠山万达或同级
无锡四钻/君博酒店或同级
游神州第一大佛【灵山大佛】(景交自理,40元/人必消):摸佛手、求福寿、欣赏“九龙灌浴·花开吉祥”,抱佛脚,站在世界上最高的佛脚上和佛祖零距离接触,沾佛祖灵气,参观无锡市政府投资16亿元建造了叹为观止的佛教论坛会场——无锡灵山梵宫。
推荐打卡点(自由活动时可根据自身情况打卡):
1. 祥符禅寺:拍摄大佛全景的最佳位置之一。
九龙灌浴:可拍摄动态的喷泉、彩虹与佛像结合的神圣瞬间。(具体表演时间已景区公布时间为准)
集合前往“中国园林之城”—苏州,“人间天堂”、“东方威尼斯”、“东方水城”。
参观中国四大名园之一的【留园】(游览约60分钟),庭院错落相连,镂空木窗透出季节的色彩,园内亭台楼阁、奇石曲廊,加上满园的绿意和一汪碧水池塘,一步一景,尽显江南苏州园林之美;在这里,可以体会一种园林山水之间的平淡气息。
推荐打卡点(自由活动时可根据自身情况打卡):
1. 取溪楼的长廊:被誉为中国园林最美的长廊之一,利用长廊的强烈透视感和屋顶的光影。
2.灵动水景:名字充满生趣,一湾清水,环境幽静,拍摄水阁在水中的倒影。
推荐游览【苏州古运河游船+听评弹+品茶歇】(游览时间不少于60分钟)乘船游在运河之上,细听“吴侬软语”苏州评弹,穿行苏城之间,摇曳灯光之中,真正江南水乡!
【苏州古运河游船均为自费项目,费用150元/人含导服+车费,该自费遵循客人自愿自费的原则选择参加,不强制消费】
之后游览“中国第一水乡”-【周庄】(温馨提示:由于周庄受古迹保护,周庄大桥禁止大巴车通过,需要换乘景区电瓶车或者摆渡船驶入,电瓶车20元/人必消或环镇水上游游船80元/人,敬请费用自理!)夜晚的周庄,是一场光与影show在一场光、水、影共舞的“蚬江渔唱”中,提灯走桥夜游周庄 ,就像是打开了夜周庄美丽画卷的序幕,也似开启了夜周庄千年的水乡时光,典型的江南水乡风貌,有独特的人文景观,是中国水乡文化和吴地汉文化的瑰宝。旅美画家陈逸飞的油画《故乡的回忆》中而闻名的明代建筑--双桥,明代江南首富沈万三故居。
终于到了真江南!在周庄穿汉服穿越千年,赴一场与周庄的约会!
1.汉服体验 2.双桥旅拍打卡 3.趣味投壶4.寄给未来的明信片 5.提灯走桥
参考酒店:
周庄三钻和水乡民宿体验:水之韵或水乡民宿体验
周庄四钻/知隐或同级酒店
漫步【西湖】+【苏堤】西子湖是座落杭州西城的一颗光彩夺目的明珠,亲身体会苏东坡笔下“浓妆淡抹总相宜”的西湖景色。西湖风景秀逸兼具山水之胜、园林之美,景致秀美使人陶醉不已,是国家首批5A景区,2011年6月24被列入“世界文化遗产”的名录,使得西湖更加美名远播!
【温馨提示】:西湖风景区大巴车禁止进入,客人需要换乘景区接驳车20元/人必消,具体当天以现场安排为准,敬请谅解!)
1、西湖可以选择乘坐游船,费用不包含,60元/位,如需敬请自理!
2、涉及周末、节假日、旅游旺季等,大巴车禁止进入,需要换乘公交车,费用自理,敬请谅解!
推荐打卡点(自由活动时可根据自身情况打卡):
1.西湖十景:这是西湖的名片,经典必拍。
2.苏堤春晓:站在映波桥附近,拍堤岸的纵深感与湖光
【推荐自费项目:杭州宋城+千古情演出,320-350元/人】,游览被誉“世界三大名秀之一”—【宋城以及宋城千古情演出】(确切演出时间以景区当日公布为准!),有着“给我一天,还你千年”的曼妙意境,每一位到杭州的游客必看的剧目。以杭州的历史典故、神话传说为基点,融合歌舞、杂技艺术于一体,应用现代高科技手段营造如梦如幻的艺术效果,给人以强烈的视觉震撼。这是一部气势磅礴的民族史诗、一个缠绵迷离的美丽传说、一场盛况空前的皇宫庆典、一段气贯长虹的悲壮故事。
推荐打卡点(自由活动时可根据自身情况打卡):
宋城骑楼街:是拍摄复古港风大片的绝佳拍摄点。
1号剧院内:演出本身是最震撼的动态打卡。
市景街:仿古主街,一进门就穿越感。
沉浸式体验:抛绣球招婿,注意公告的固定场次。
【温馨提示】:因自费项目包含司机车费、导游服务费,如需自行购票,需要补交100元/人相关费用,也可自行前往,请谅解!
参考酒店:
乌镇三钻:君悦酒店,乌镇冠峰,乌镇浮澜桥或同级酒店
乌镇四钻:云逸丽呈别院或丽呈或同级酒店
集合前往“江南古镇中的佼佼者”—江南水乡乌镇,游览原汁原味的江南水乡—【乌镇.东栅】(游览时间60分钟):古风犹存的东、西、南、北四条老街呈“十”字交叉,构成双棋盘式河街平行、水陆相邻的古镇格局。这里的民居宅屋傍河而筑,街道两旁保存有大量明清建筑,辅以河上石桥,体现了小桥、流水、古宅的江南古镇风韵。
推荐打卡点(自由活动时可根据自身情况打卡):
蓝印花布:布匹中穿梭,获取不同视角。
经典水乡画境:站在桥上,可将小桥、流水、人家的景点画面收入镜中。
流动的江南视角:感受“船在水中行,人在画中游”的意境。
集合前往“东方巴黎”—上海,因有游客当天散团,大巴车可能途径杭州或上海的车站或机场
逛吃【小吃汇·城隍庙商城】庙会中最大的特色要数城隍庙小吃了,城隍庙小吃是由明朝永历年间,这里的小吃讲究精巧细致,量不多,价不贵,正应了上海人“少吃一点,多吃几样”的风格。
游览【南京路步行街】,南京路步行街西起西藏中路,东至河南中路,步行街的东西两端均有一块暗红色大理石屏,上面是江泽民主席亲笔题写的“南京路步行街”6个大字。走在步行街上别只顾购物,千万别忘了仔细看看市百一店、永安商厦、上海时装公司和第一食品商店这“四大公司”。
自由品上海特色小吃
小吃推荐:蟹黄壳、排骨年糕、生煎馒头、南翔小笼、素菜包、酒酿圆子、八宝饭、枣泥酥饼等...
餐厅推荐:人和馆、付小姐、荣新馆、上海京云华、相爷府、豫上海、南翔馒头店、上海老饭店等...
【推荐自费项目:浦江游船+ 金茂大厦】(现付导游320元/人含车费+导服),不可错过的上海夜景,感受魅力魔都。乘黄浦江游轮夜游黄浦江,欣赏浦江两岸的迷人夜色,登88层金贸大厦 ,从空中观赏外滩的夜景,每到夜幕降临,外滩的万国建筑就披上了靓丽的外衣,灯火辉煌,霓虹闪烁,让人不禁让人漾起似水流年般的怀旧之感。
【温馨提示】:因自费项目包含司机车费、导游服务费,如需自行购票,需要补交100元/人相关费用,也可自行前往,请谅解!
参考酒店:
上海三钻:上海维纳、上海维也纳、上海云舒丽华、上海科冠、上海尚庭、上海云锦越,上海铂雅或同级
上海四钻:继磊国际、维也纳航头、上海听白集、瑞斯国际,古亦居或同级酒店
结束愉快旅程,返回家乡!
选择飞机的贵宾搭乘(以实际出票为准):
参考航班:上海-沙河Y87561(07:00-09:20)


