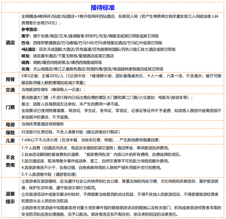
纯玩,无购物,无区域,无同车,75岁内畅收; 精华景点 ☆百魔洞:被英国皇家地理协会命名为“天下第一洞”; ☆巴盘屯:世界长寿村; ☆仁寿源:巴马长寿文化的发源地,是巴马唯一的一个人文景区 ☆鹅泉:靖西著名的八景之一,已有七百多年的历史; ☆古龙山大峡谷:四峡三洞三暗河世界级奇观; ☆德天跨国瀑布:横跨中越两国,亚洲第一大、世界第四大跨国瀑布; ☆明仕田园:这里翠竹绕岸,农舍点缀,独木桥横,稻穗摇曳,农夫荷锄,牧童戏水,满满田园气息; ☆老街:被誉为鲜活的“近现代建筑年鉴”;
0
¥1880.00优惠价
10元优惠券
5元优惠券
双卧8天
双飞6天
乘动车/飞机前往“绿城南宁”,南宁是一座历史悠久的文化古城,同时也是一个以壮族为主的多民族和睦相处 的现代化城市,壮族是世代居住在本地的土著民族。得天独厚的自然条件,使得南宁满城皆绿,四季常青,有"绿城" 的美誉。导游/接站员在出站口接站,后乘车前往市区入住酒店。 晚上您可自行前往让吃货疯狂的美食街----【三街二巷】,云集南宁各老字号餐馆、饮食店,汇集南宁人爱吃的 老友粉、八珍粉、粉饺、鸭红、豆浆油条、海鲜烧烤、酸嘢、甜品等传统美食。 温馨提示: 散客抵达后,接站工作人员根据抵达时间安排拼车送回酒店,拼车会有一个等待时间差,等待时长不超一小时。全天无导游陪同。 导游将在您出行前一天晚上 21:00 前以电话和短信方式通知到您,请注意查收短信或接听导游电话,祝您旅途愉快!
早餐后,前往“世界长寿之乡• 中国人瑞圣地”的巴马瑶族自治县(行程距离280 公里,车程约4 小时) , 抵达后用午餐 ,后乘车前往游览【百魔洞】(游览时间不少于90分钟) ,该洞加上洞上洞、洞内洞之歧路 , 游程可达万米。与相通的感岁洞 ,邻近的柳羊洞和五仁洞组成庞大的洞群。此洞分为4个大殿堂 ,辉煌瑰丽 ,多 姿多彩 ,让人看了留连忘返。其中较为壮观的是那个100多米高 ,几百米宽、1000多米长的大殿堂内 ,几十个 70 ~80 米高、3 ~5 米直径的钟乳石柱 ,构成庞大的石塔群 ,挺拔高耸 ,雄伟壮丽 ,让人惊叹不已。加上洞中 雾气缭绕 ,变幻无穷 ,更使这个巍巍景观显得诡 秘多姿。这些巨大的钟乳石塔 ,是经过几亿年岩溶发育的结晶 。这里常年祥雾弥漫 ,经测定此洞中负氧离子浓度高达每平方厘米7 万个, 是人们康复疗养的圣地。洞内有暗洞 、奇山、天坑 ,洞顶居住着瑶民。百魔洞内有石英、石柱、石幔、石观音菩萨等 ,千姿百态、令人目不暇接。 前往“长寿圣殿”【长寿村】探访精神矍铄仍从事 劳作的百岁寿星 ,倾听巴马长寿人介绍健康经验等长 寿秘诀 ,探究长寿现象和长寿健康文化。 国际上世界 长寿之乡的标准是每 10 万人中至少应有 7 位健康的百岁 老人,有 24 万人口的广西巴马瑶族自治县却有健 康百岁老人 74 位 ,每 10 万人中拥有 30.8 位百岁老人 ,是 国际上关于“世界长寿之乡”标准的 4.4 倍。其中 ,甲篆乡平安村的巴盘屯,又名长寿村。全屯 515 人,百岁 老人多达 7 人,是国际上“世界长寿之乡” 标准的近 200 倍。 乘车前往巴马旅游必游景点:【仁寿源】 (费用自理,游览时间不少于120分钟),仁寿源景区是清光绪皇 帝钦命广 西提督学院赠送“惟仁者寿”寿匾给寿民邓诚才老人的故居 ,是巴马长寿文化的发源地 ,是巴马唯一 人的一个人文景区。 景区占地五十亩 , 出故居三进院外 , 园内设有特色食品作坊、游乐场、养生餐馆、 民俗 歌舞表演等休闲娱乐设施。是集巴马长寿文化、养生文化、孝道文化、饮食文化于一体的旅游度假景区。 品 尝 地道的的巴马养生菜肴“长桌宴” ,无论您孤身一人或结伴亲朋好友来到这里都可亲身体验“长桌宴” 的气氛 ,感受到瑶家的深厚魅力。在夜幕降临之时 ,走进篝火晚会现场 ,与当地的瑶族青年载歌载舞 ,忘情欢歌。观 赏巴马特色的民俗表演 ,等民俗节目;表演结束后入住酒店 ,晚上自由活动。 温馨提示: 1、因旅游旺季 ,仁寿源景区自费项目不参加的游客 ,只能在景区附近自由活动 ,等待其他客人行程结束后, 再乘车返回酒店 , 晚 餐自理 ,敬请知晓。 2、巴马瑶族自治县被誉为“世界长寿之乡,属少数民族地区,请尊重当地习俗。
早餐后,乘车前往靖西(行程距离220 公里,行驶时间约3.5 小时),游览国家特级景点—【古龙山大峡 谷】(时间不少于120分钟,景区接驳车已含) 这里是广西重要的旅游目的地 ,是户外运 动爱好者的天堂;这里的 山峦高大雄伟 ,森林苍翠浩翰 ,沟谷自然原始 ,植物繁多珍稀 ,桫椤原始古老 ,小 溪蜿蜒清澈 ,跌瀑多姿多 彩 ,河石造型奇特 ,集“雄、秀、古、野、 幽”于一体。 前往【鹅泉】(游览时间不少于50分钟)是靖西市著名的八景之一,与云南大理蝴蝶泉、桂平西山乳泉并称为“ 中 国西南三大名泉”, 并 有“ 山水小桂林 ,气候小昆明”之称。鹅泉至今已有七百多年的历史 , 明嘉靖皇帝闻 知此地山水灵秀 , 曾赐名 “灵泉晚照”。泉中盛产鲤鱼 ,听说只要人在泉边大声呼喊,水中鲤鱼受惊便会纷纷 跃出水面,形成“鹅泉鲤 跃三层浪”的胜景。 温馨提示:如若今晚入住靖西,可自行步行至藏在深闺人未识、如诗如画的【锦绣古镇】: 锦绣古镇由“壮乡水寨 ” +“边关小镇”组成 ,富 有深厚历史文化底蕴 ,风光秀美 ,犹如一幅静默的 山水画。锦绣古镇具有众多特色美食、烧烤小吃 ,是美食爱好者的天堂。古镇 内各类小吃琳琅满目 , 五色糯米饭、手工酥糖、糖画、靖西糍粑、大香粽子、烧烤小吃等
早餐后,游览【德天跨国大瀑布】景区(游览时间不少于 120 分钟,景区接驳车 35 元/人已含),徒步进入景 区游览亚洲第一大、世界第四大跨国瀑布,瀑布由中国的德天瀑布和越南板不少于瀑布相连构成,横跨中越两国边 境,宽 208 米,落差 70 米,纵深 60 米,三级跌落,雄奇壮阔! 前往游览【明仕田园/垌那屿湾】景区(费用自理,游览时间不少于 90 分钟),明仕田园为国家一级景点,山明 水秀,风光俊朗清逸,恍如隔世般的美好素有小桂林之称,还获得“隐者之居”、“邮票上的山水田园”的美誉。国 家邮政局公开发行的一套《祖国边陲风光》特种邮票中,明仕田园风光入选为邮票题材。另有多部电视剧《花千 骨》、《牛郎织女》、《酒是故乡醇》、《天涯侠医》、《草本药王》等纷纷在此取景拍摄;游览时间不少于 90 分 钟。 乘车前往钦州或北海安排入住酒店(温馨提示:入住钦州或北海我社将根据当日房态、景点游览时间、行车时间 等综合考量来安排,不受理以此为由的投诉,请在报名时知晓)。 当日注意事项: 1.明仕竹筏自费价格 160/人(其中 120 元为门票费用 40 元为导游司机综合服务费),特别声明我社不操作网上订票,如客人网上订票 请自行打车前往,我社不负责接送。 2.明仕田园景区自费项目不参加的游客,只能在导游指定的区域附近自由活动,等待其他客人行程结束后,再乘车前往钦州/北海; 3.德天景区内电瓶车(单程10元/人)、竹排(48元/人)以及所有景区内的集市非旅游行程推荐的自费项目和购物项目,由此产生的 费用自理;
早餐后 ,前往游览前国家主席杨尚昆题词“天下第一滩”--【北海银滩】(停车场距离景区步行约 20 分钟 ,可自 行换乘电瓶车 20 元/人 ,游览时间不少于 120 分钟)‘’滩长平、沙细白、浪柔软、水温净、无鲨鱼‘’素有“东 方夏威夷”的美誉,被评为国家 AAAA 级王牌风景区,沙滩漫步,沙滩拾趣 ,阳光海水和沙滩。车览 “北海客 厅 ”之美誉的-【北部湾广场】 、【观老榕树】 、【南珠魂】 。游览北海历经沧桑的【百年老街/流下村】(游览时 间不少于 30 分钟) ,老街始建于 1883 年 ,长 1.44 公里 ,宽 9 米 ,沿街遍布英国、 法国、德国领事馆旧址 , 德国森宝洋行旧址和天主教堂女修院旧址等许多中西合璧的骑楼式建筑 ,见 证了北海曾经的繁华 ,被誉为鲜活的 “近现代建筑年鉴”。 自费:【环岛游】(费用自理,游览时间不少于 90 分钟)或【渔家赶海】(费用自理,游览时间不少于 90 分 钟) 环岛游:北海超级豪华游项目乘观光游船出海或赶海,与大海来个亲密接触,途经“海上丝绸之路”北海老港、 极具本土文化的地角渔村,海上“蒙古包”——海洋牧蚝场、外沙海鲜岛、北海军港、红帆海滨、北海深水港、海 角孤峰——冠头岭(北岭,此一带常有国家一级保护动物白海豚出没)、海上牧区——沙占鱼钓鱼场、海上人家,船仓 内可免费品尝船上小零食、观看歌舞表演,参与互动娱乐节目。 渔家赶海:认识自然,地球大概 70%是海洋,退潮时沙滩、潮间带、珊瑚礁有各种各样的“海洋生物”,“赶 海”充满了未知,乐趣,就像开盲盒一样,每个角落,每块礁石上都有可能藏着可可爱爱、奇奇怪怪的小宝贝,其中 最多的就是“多种多样的海螺”!在体验中身心愉悦,看着自已的劳动成果,充满了自豪感。(向导带队,提供工 具); 返回南宁入住酒店 ,晚上自由活动。 温馨提示: 1、银滩景区内电瓶车(20 元/人) 以及其他的沙滩自费项目费用自理。 2、当日注意事项 :旅程中请将贵重物品保管好 ,离开酒店前检查随身物品 ,切勿遗漏;
早餐后送站司机将根据您返程航班(或火车)的时间与您联系(送站司机将于第 5 天晚上 21:00 前与您联 系),在不少于定时间前往酒店接您送至机场(或车站)后自行办理登机手续或入站手续,返回温馨的家,结束愉快 的旅程! 今日温馨提示:今日就要返回温馨的家,在退房前确认所带物品没有遗漏,再次检查身份证等以免产生不必要的麻烦。


